IMPORTANT REMINDER
Penalties apply to all late monthly payments from January 2026. Lodge and pay on time to avoid penalty.
READ MORE
LOGIN
LOGIN

05.
Can I appeal the outcome of my application? You can ask Coal LSL to reconsider the periods of service it has not recognised. To appeal, you need to:
submit a request in writing to Coal LSL
provide Coal LSL with further information or documentation to support your appeal.
Requests for a review can be emailed or mailed to Locked Bag 2021, Newcastle NSW 2300.
What is the appeal process?
View the Employee appeals process infographic.

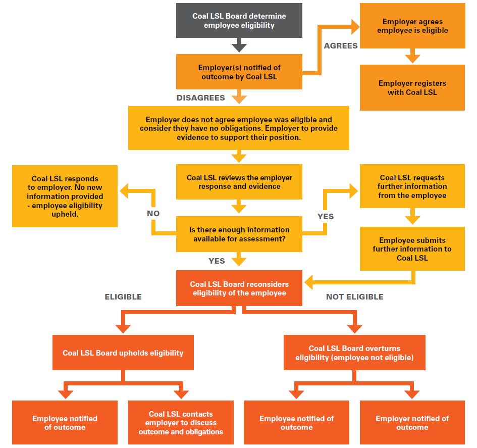
Can I appeal the outcome of an eligibility assessment? You can ask Coal LSL to reconsider the periods of service it has recognised for an employee. To appeal, you need to:
submit a request in writing to Coal LSL
provide Coal LSL with further information or documentation to support your position.
Requests for a review can be emailed or mailed to Locked Bag 2021, Newcastle NSW 2300.
What is the appeal process?
View the Employer appeals process infographic.
